Allergy, Asthma and Immunology

A blog that publishes updates and open access scientific papers about allergy, asthma and immunology. Editor: Juan Carlos Ivancevich, MD. Specialist in Allergy & Immunology

Menu

  • Home
  • Allergy OA
  • Dermatology OA
  • Otorhinolaryngology OA
  • Pediatrics OA
  • Respiratory Medicine OA
  • Contact

May 11, 2023

Lung-specific MCEMP1 functions as an adaptor for KIT to promote SCF-mediated mast cell proliferation

Choi YJ, Yoo JS, Jung K, Rice L, Kim D, Zlojutro V, Frimel M, Madden E, Choi UY, Foo SS, Choi Y, Jiang Z, Johnson H, Kwak MJ, Kang S, Hong B, Seo GJ, Kim S, Lee SA, Amini-Bavil-Olyaee S, Maazi H, Akbari O, Asosingh K, Jung JU.  Nat Commun. 2023 Apr 11;14(1):2045. doi: 10.1038/s41467-023-37873-3.

Abstract

Lung mast cells are important in host defense, and excessive proliferation or activation of these cells can cause chronic inflammatory disorders like asthma. Two parallel pathways induced by KIT–stem cell factor (SCF) and FcεRI–immunoglobulin E interactions are critical for the proliferation and activation of mast cells, respectively. Here, we report that mast cell-expressed membrane protein1 (MCEMP1), a lung-specific surface protein, functions as an adaptor for KIT, which promotes SCF-mediated mast cell proliferation.

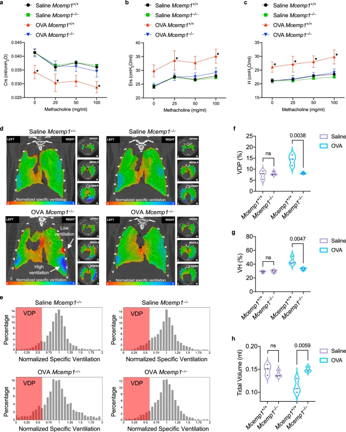
MCEMP1 deficiency ameliorates lung compliance and airflow in OVA-induced chronic asthma.
MCEMP1 elicits intracellular signaling through its cytoplasmic immunoreceptor tyrosine-based activation motif and forms a complex with KIT to enhance its autophosphorylation and activation. Consequently, MCEMP1 deficiency impairs SCF-induced peritoneal mast cell proliferation in vitro and lung mast cell expansion in vivo. Mcemp1-deficient mice exhibit reduced airway inflammation and lung impairment in chronic asthma mouse models. This study shows lung-specific MCEMP1 as an adaptor for KIT to facilitate SCF-mediated mast cell proliferation.


Download PDF

Publicado por ivancev@gmail.com en 9:47 AM
Email ThisBlogThis!Share to XShare to FacebookShare to Pinterest

No comments:

Post a Comment

Newer Post Older Post Home
View mobile version
Subscribe to: Post Comments (Atom)

Newsletter

Get new posts by email:
Powered by follow.it

Search This Blog

Translations

ORCID Juan C. Ivancevich

ORCID iD iconhttps://orcid.org/0000-0001-8713-6258

Blog Archive

Popular posts

  • Endotypes of atopic dermatitis
    Fyhrquist N, Yang Y, Karisola P, Alenius H. J Allergy Clin Immunol. 2025 Jul;156(1):24-40.e4. doi: 10.1016/j.jaci.2025.02.029. Abstract   Pa...
  • Allergic Rhinitis and Its Impact on Asthma (ARIA)-EAACI Guidelines—2024–2025 Revision: Part I—Guidelines on Intranasal Treatments
    B. Sousa-Pinto, J. Bousquet, R. J. Vieira, et al. Allergy (2025): 1–23, https://doi.org/10.1111/all.70131. ABSTRACT Background Allergic rhi...
  • Diagnosis and management of mast cell activation syndrome (MCAS) in Canada: a practical approach.
    Lee, E., Picard, M. Allergy Asthma Clin Immunol 21, 49 (2025). https://doi.org/10.1186/s13223-025-00998-9 Abstract Stepwise practical approa...

Twitter

Tweets by @Aller_MD

Interesting Links

  • World Allergy Organization
  • Latin American Society of Allergy, Asthma & Immunology
  • Interasma
  • European Academy of Allergy & Immunology
  • American College of Allergy, Asthma & Immunology
  • American Academy of Allergy, Astma & Immunology
  • TRIP Database
  • Ga2len
Juan Carlos Ivancevich, MD. Powered by Blogger.